
BTC City Ljubljana
The BTC Company is one of the leading commercial property management and development companies in the region. Under the brand name BTC City, it manages one of the largest shopping, business and leisure centers in Europe, located in Ljubljana, the capital of Slovenia. Additionally, it also manages two shopping centers in Novo mesto and Murska Sobota, and provides first-class property management services for some of the largest Slovenian clients in the commercial real estate service sector. The BTC Company also runs a logistics service business unit, one of the leading market companies in FMCG logistics in Slovenia, the renowned regional “spa & wellness” icon Water park Atlantis, sports and recreational facilities, and its own restaurant.
Recently, the BTC Company has been creating new international business partnerships in many areas of development. With its existing business activities and the harmonized area of BTC City Ljubljana, which consists of different programs, customer and business segments, as well as construction, traffic, and technological infrastructure, it attracts more than 21 million visits per year and creates an infinite quantity of human and technological footprints. As such, BTC aims to position itself in the international arena as a real testing environment for all sorts of software and hardware solutions, particularly in the field of Industry 4.0 and Society 5.0 initiatives. Such a comprehensively designed business ecosystem, consisting of many business partners, follows BTC’s strategic direction to become a globally integrated business ecosystem based on innovation and development.
Gradual construction of Central Warehouses and transformation of the company into Public Warehouses.
The company then called Goods Transportation Centre becomes one of the largest land based terminals in Europe with 180,970 m2 of space.
Renaming of the company to Goods Transportation Centre and transformation into a joint stock company. First shops open.
Opening of the first shopping centre in Slovenia. The BTC company participates as a co-founder.
Development of the Šmartinka Partnership – a public-private partnership that redefines the potential of 230,000 m2 of undeveloped land in the vicinity of BTC City
Development of the Eko Index business model for consistent monitoring of sustainable development
Construction and opening of the PLAZA Hotel in BTC CITY Ljubljana, an investment of 21 million EUR for the company Zlatarna Celje
Establishment of a new pillar of BTC operations – BTC PROP for complete management of third party owned premises and space
Establishment of a new pillar of operations – BTC Mission: Green for sustainable development of the BTC company
Establishment of a new pillar of BTC operations – BTC DIGIT for the development of digitalisation and innovative business environments
International breakthrough and success of ABC Accelerator through expansion of activities and operations into the USA and Germany
Establishment of new traffic infrastructure and implementation of one way traffic in the BTC area with the aim of improving traffic safety and sustainable development
Signing of a contract for new road infrastructure – 300 million Euros worth of investments in the wider area of BTC City Ljubljana
BTC becomes an open company, trendsetter and generator of new innovative business and social approaches
We are an open, modern and successful company that builds its business culture on innovation, social responsibility and sustainable development.
Our business growth is achieved through constant development of our commercial centres, logistics operations and integrated management of properties and facilities.
We dictate responsible environmental practices and support wider social incentives through our Mission:Green approach.
We are open for new ideas, innovations, new collaborations and partnerships. Our attitude is perhaps best presented by our ABC Accelerator with four locations around the world and countless possibilities for participants.
The BTC company has gained the ISO 1998 Quality Management System certification in 1998. The certification marked an important moment in the successful transformation, restructuring and business growth in the 1990 to 1997 period when the company transformed from a public warehouse company into a modern European business and commercial centre.
The quality system was the first step towards raising the quality of operations, rationalisation and optimisation. Quality standards are implemented and amended in all current and new operations that the company undertakes.
The quality system is more than just a formal description of the quality assurance system that we employ, it embodies a value that each and every person in the company supports and observes and which is the starting point for excellence in business that we all work towards. Our quality assurance system assures all business partners and visitors a friendlier BTC, better, faster and higher quality services, leading to long term business relationships built on trust.
Quality management system includes processes (business pillars) Real estate management (BTC Cities), Logistics services management (Logistics) and Digital content and solutions management (IT and digitization).
BTC City is becoming a lively city of attractive architecture, modern infrastructure and landscaped environment. The BTC company is well aware of the importance of careful environmental management. It therefore places special emphasis on the treatment of waste, water and air, efficient use of energy and the safety of visitors and property.
The company places special emphasis on the treatment of waste, packaging, protection of water and air and rational energy consumption. In 2006 BTC acquired the ISO 14001 Environment Management System Certification in the field of property management in the BTC City Ljubljana area and the Atlantis water park. In 2009 the certification was expanded to include logistics. BTC thus acquired an internationally recognised approach to property management and showed its responsible attitude towards the environment.
Environment management system includes processes (business pillars) Real estate management (BTC Cities), Logistics services management (Logistics) and Sustainable content management (Mission: Green).
In June of 2012 BTC acquired the ISO 50001 Energy Management System Certification. The certificate is the culmination of deliberate work and activities in the field of sustainable development. A considerable part of these efforts are aimed at permanent improvement of energy efficiency and increasing energy savings in order to decrease negative impacts on the environment.
Energy management system includes processes (business pillars) Real estate management (BTC Cities), Logistics services management (Logistics) and Sustainable content management (Mission: Green).
BTC is the first company in Slovenia to receive the ISO 55001 Asset Management System Certification. The certificate was awarded for quality in the management of properties and business partner assets by the Slovenian Institute of Quality and Metrology (SIQ) following a successful audit of the BTC PROP business unit. BTC is among the first recipients of these certificates that are awarded by IQNet – an international network of partner certification bodies that assess management systems. The organisation issues a quarter of the world’s annual management system certifications.
Asset management system includes Real estate management process for other owners (business pillar BTC PROP).
The BTC Company is among the first companies in Slovenia to receive the AAA Platinum Creditworthiness Certificate of Excellence. The certificate, awarded by the Bisnode credit rating agency, is awarded to companies that have received the highest creditworthiness rating Gold AAA for four years in a row. In Slovenia, the internationally recognised standards of platinum creditworthiness excellence are achieved by only 1.5% of companies, among which there is also BTC. The companies that have shown platinum creditworthiness excellence are seen as the most reliable, credible and low-risk business entities for cooperation with all business partners.
In May 2019, the BTC Company acquired The Certificate of Financial Reliability. The Certificate of Financial Reliability is a document issued by Prva bonitetna agencija, d. o. o., to those business entities belonging to an elite group, which represents only 6.81% of all Slovenian business entities and for which a rating agency can, on the basis of carefully selected criteria and with all professional care, confirm that their financial situation and business operations are distinctly above-average. These business entities finance their business operations with the respective share of their own capital and have such a structure of assets and liabilities regarding their maturity that the latter assures their liquid current business operations and constitutes proper assurance of their solvent financial situation in the future medium-term period.
In autumn 2025, the BTC company received the international IFS Logistics certificate for the Logistics Centre Zalog, attesting to the high standards of quality, safety and traceability in implementing logistics services, especially in the fields of storage, manipulation and distribution of everyday goods (FMCG).
The IFS Logistics certificate is one of the most important international standards in the field of logistics, designed to ensure product safety and process reliability throughout the entire supply chain. Obtaining this certificate means that the Logistics Centre Zalog has established clearly defined procedures for risk management, ensuring compliance with legislation and has been continuously improving the efficiency and quality of services.
In November 2025, the BTC company obtained the international ISO/IEC 27001:2022 certificate, which confirms the establishment and effectiveness of its information security management system. The certificate represents an important milestone in strengthening the secure, reliable and responsible management of information systems within the company.
The ISO/IEC 27001:2022 standard is the leading global standard in the field of information security. It focuses on a comprehensive approach to protecting information, both in digital and physical form, and ensures systematic management of risks related to the confidentiality, integrity and availability of data.
By obtaining this certificate, the BTC company has confirmed that it has established clear policies, procedures and technical and organisational measures to protect business, personal and partner information. This includes effective access management, prevention of security incidents, rapid response to potential threats and continuous improvement of security practices in line with the development of technology and legislation.
For the BTC company, the information security management system is not merely a technical requirement, but an important part of the corporate culture of responsible business, which strengthens the trust of business partners, employees and service users and provides a solid foundation for the further development of digital solutions, secure data management and long-term business stability.
Organisation & ownership structure

INVEST POINT doo
Ostali delnicarji
Ajdacom dd
The company is majority owned by its employees, management and retired former employees. Ajdacom, d.d. is owned by employees and management, Invest Point, d.o.o. is owned by the wider company management.
In 2001 BTC executed a management/employee buyout that gave the company a stable ownership structure.
Ajdacom d.d. – 66.36%
INVEST POINT d.o.o. – 29.01%
Other shareholders – 4.63%
Employees & Innovations
The new identity of BTC was shaped by two generations who faithfully pursued common goals and enabled the growth and development of company operations. The BTC company established itself through realised projects that arose from a collective effort towards innovative approaches and a strive for progress. Company management therefore continues to deliberately include its employees in processes of innovation. The creative spirit of our widest community gives rise to enterprising ideas, original thought and new visions.
The BTC company is infusing its operations with an innovative business culture. To this end the Ideas And Projects With Vision project was commenced to promote and include employee creativity into company operations and further development. This has created space for forward thought and innovation of our employees to move to the forefront and strengthen while also bringing our employees closer at all levels of communication. The transfer of ideas and incentives into practice is therefore faster and more efficient.
Including greater numbers of employees into innovative thinking processes has created an explosion of business ideas and discoveries of new business opportunities. One of these ideas led BTC to introduce a new undertaking of managing properties owned by other parties. The numerous awards that BTC has received over the years confirm the enterprise, originality and innovation of every person working in the company.
Awards and recognition
2025
2024
2023
2022
2021
2019
2018
2017
2016
2015
2014
2013
2011
2010
2001
Vision through time
Since July 2019, Mr Damjan Kralj, as the Chief Executive Officer, has taken responsibility for further successful business operations and the development of the BTC Company, a diversified business ecosystem based on a network of domestic and international strategic partners. More than 15 years of managerial experience within the company ensures him a high level of leadership competencies, industry background as well as excellent knowledge of internal system operations. Mr Kralj has also the chief responsibility in the Development strategy 2021–2025, i.e. to deliver the transition of the BTC Company into an open, connected and globally positioned business ecosystem, which will be based on a balanced and interconnected set of activities deriving from its traditional business model of commercial real estate and logistics services, upgraded with Industry 4.0 and Society 5.0 development initiatives.
In the period from May 2014 to June 2019, as a member of the Management Board in the position of the Director of Sales and Marketing, Mr Kralj was in charge of the business development of company’s core business activities. Together with his colleagues, he was also responsible for the implementation of the BTC Company’s open society strategy in order to strengthen the company’s developmental potential. As Chairman of the Supervisory Board of ABC Accelerator and one of the main supporters of its founding, he is still responsible for a balanced business development of the accelerator, where many successful domestic and international start up initiatives have emerged, while the BTC Company has gain international renown of an innovative company despite its traditional commercial real estate and logistics core business activities.
In the period from December 2006 to May 2014, as Director of Business Unit BTC City, he brought many international retail players and programs to the Slovene market, which through complementary activities to those of domestic retailers raised the offering for visitors to a level that even today surpasses many competitive regional shopping centers. By continuously adjusting a balanced portfolio of business partners and the relevant offer in the office space segment, Mr Kralj successfully tackled also the most severe challenges of the financial crisis period, achieving all set financial and other business goals at that time.
His first project at the managing position of the Director of Business Unit Atlantis Water Park in the period from September 2004 to December 2006 was the successful setup, opening, and development of Atlantis Water Park, which has become a renowned and recognizable spa & wellness regional icon.
Mr Kralj holds a Bachelor’s and Master’s degree from the School of Economics and Business, University of Ljubljana. Pursuing the BTC Company’s sustainability-oriented attitude, he follows the social responsibility norm by giving back to the society through many volunteering positions, such as being Member of the Management Board and Vice President of the Basketball Club Cedevita Olimpija Ljubljana as well as President of the Slovenian Tennis Federation.

Director of Corporate and Legal Affairs, Deputy Chairwomen of the Board of Directors, Non-executive director, member of the Board of Directors

Non-executive Member of the Board of Directors

Employee Representative, Non-executive Member of the Board of Directors

Chief Marketing Officer and Chief Sustainability Officer
The BTC company began in 1954 with the adoption of the founding contract for the Central Warehouses company at the incentive of the then Mayor of Ljubljana Marijan Dermastja. Expansion of operations and scope of business soon led the company to rename itself Public Warehouses. All of the warehousing activities in Ljubljana were thus consolidated in one place. In 1963 the company managed 68,867 m² of warehousing space. Just two years later the location grew into the largest goods storage facility in the former Yugoslavia.
In 1975 the company developed into the largest goods and transport centre in former Yugoslavia and the Public Warehouses were again renamed into the Goods Transportation Centre Ljubljana (Blagovno-transportni center) – BTC. The company primarily operated in goods storage and distribution and in the period between 1977 and 1987 became one of the largest land terminals in Europe with 180,970 m2 of covered storage facilities. The warehouses stored goods prepared for export abroad and goods imported from Europe which were then distributed throughout Yugoslavia. The warehouses ware filled to capacity at all times.
Over two decades of business transformation and urban renovation between 1993 and 2013 the BTC company – whose shares were successfully placed on the international capital market at the London Stock Exchange – pursued an intensive restructuring of the warehouse facilities and reorganisation of operations and developed into a property management company which now along with numerous business partners creates a harmonious fusion of different activities in a modern urban city space. The newly created BTC City is a diverse, architecturally modern, ambitiously reformed and carefully planned space, created as a response to the changing demands of modern times. The space has now become an integral part of the central cityscape and has established itself as a place of vibrant happening that anybody can participate in and co-create.
/VISUAL REPRESENTATION OF SPATIAL DEVELOPMENT/
The growth of BTC is the result of large scale investments into development.
Best practices around the world and new opportunities of modern time became the incentive that led BTC to reinterpret and redefine its space. The grey warehousing monolith at the edge of the city was gradually transformed into a modern city area. The changed image and new business purpose of the area became a generator of further company development, source of inspiration and constant challenge.
That is why every year of BTC’s history was marked by investments, either the company’s own or those of partners, through which the company realized set projects, many of them large in scale and breakthrough in nature. Their realization influenced the growth and expansion of operations that are based more and more on the principles of sustainable development.
Shares of the BTC company were listed on the London Stock Exchange between 1997 and 2001. The selling of shares at LSE brought the company important funds for further development.
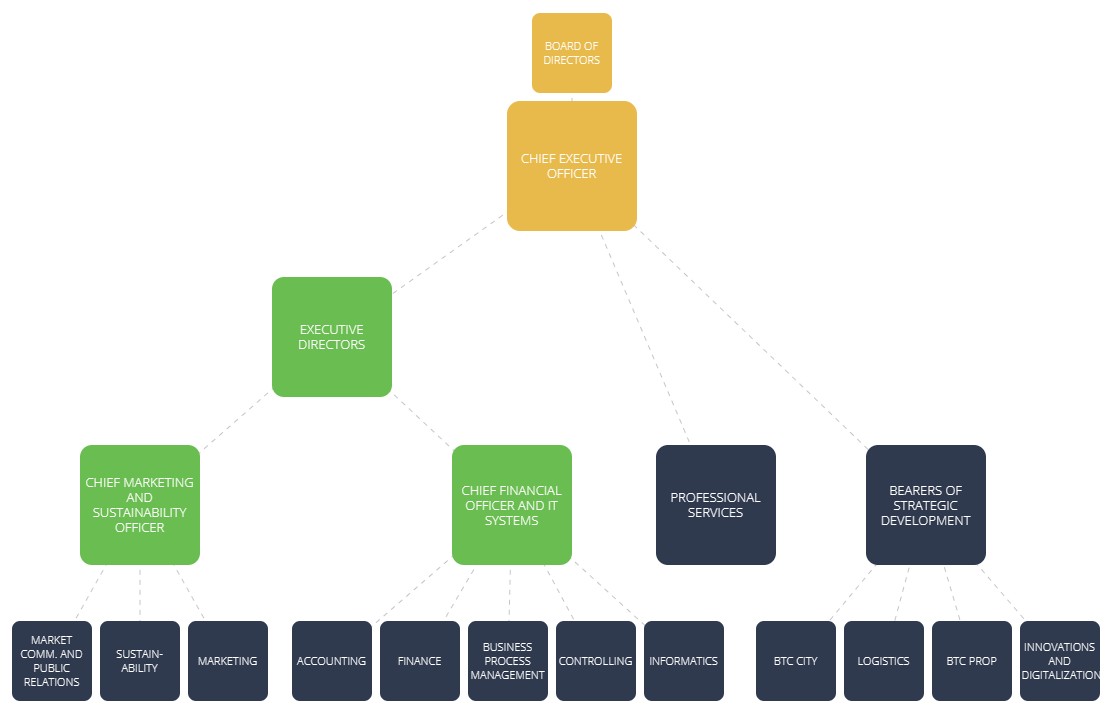
One-tier management system
With the consent of the BTC, d. d., Assembly, the BTC Company adopted a one-tier management system in July 2019. The change in company management from a two-tier to a one-tier management system was implemented to facilitate the inclusion of BTC Company owners in strategic management decision-making and the development of the company’s activities. Therefore, the Board of Directors will also include the representatives of owners, who will not deal with business operations directly but rather monitor them and be involved in decisions relating to the company’s strategic matters.
The one-tier management system requires the establishment of a Board of Directors. A four-member Board of Directors was unanimously approved by the Assembly, with an additional member of the Board of Directors proposed by the Works Council. On the basis of the decisions adopted during their constitutional meeting, the Board of Directors consists of Chairman of the Board of Directors, Jože Mermal (non-executive member), his deputy Helena Petrin (non-executive member), Marko Žehelj (non-executive member), and an employee representative, also a non-executive member, who will be proposed by the Works Council. The chief executive director, who will be responsible for the business operations of BTC, d. d., along with the other executive directors, each responsible for separate domains, is mag. Damjan Kralj.
With the one-tier management system, the BTC Company continues with the implementation of its vision and strategy, ensures transparency and a greater inclusion of company owners in the process of the company’s strategic development and decision-making, and fosters intergenerational co-operation and the transfer of knowledge in the company.
Operations that create possibilities for successful development and new business opportunities.
Through its many years of development the BTC company profoundly transformed itself and renovated the expansive area of BTC City, developing in the process into an exceptionally well versed manager of property. The company is now successfully marketing its comprehensive expert knowledge and experience in the field of property management.
The company portfolio was supplemented by another new service: integrated management of business premises for other business partners. Clients benefit from a comprehensive insight into the local market as the operative, tactical and strategic aspects of building and spatial management constitute part of the company’s daily activities.
High quality services and innovative management solutions assure optimal processes in the management of buildings and premises and enable the achievement of optimum cost efficiency.
All the business decisions the company adopts reflect its responsible attitude towards its business partners, visitors, greater community and the environment.
Expert and innovative business services in property management have empowered the BTC company to expand its undertaking of managing and developing properties to groups of similar character, including shopping centres, logistics, business premises, …
Inventive management services are based on partnerships with key business partners. BTC strives for excellence in its management of properties owned by other business entities and its knowledge and experience is supplemented by specialised know-how of strategic partners such as Petrol in the field of energy, IBM Slovenia and Microsoft in IT and others.
The BTC company maintains its dynamic character through various forms of growth, ranging from innovative services and new business content, projects based on sustainable development, synergy between local and foreign business partners, social responsibility … to entry into new market segments. We have close ties with various multinational corporations and local companies, allowing us to link new projects with the local community while assuring investors all the benefits of long term growth and optimal yields.
BTC has in conjunction with IBM Slovenia introduced the most modern information system for computer supported management of assets and services – IBM Maxima. The system supports integrated management of investment projects, space, energy and the environment.
The BTC logistics centre builds on its long standing tradition of logistics services and wealth of knowledge and experience with modern information and communications technology. Modernisation of services across the board has strengthened BTC’s position on the logistics market and placed it among the leading service providers for higher end goods.
BTC company selects international business partners for long term strategic cooperation and strengthening of market content on the basis of trends and guidelines in the global and local arena.
Another major factor in the further development of BTC City beside the Ljubljana Intermodal Logistics Terminal will be the large scale new urban development project titled the Šmartinska Partnership.
Considerable investments over the past twenty years, particularly in new construction, renovations of facilities and infrastructure, energy efficiency and modern information technology have transformed the suburban industrial area into a modern city – BTC City, attesting to the company’s relentless pursuit of growth, development and expansion of activities.
This public-private partnership project, for which the Urban Municipality of Ljubljana published an international urban planning competition for a complete design concept of the area that directly borders on BTC City, will redefine the purpose of 230,000 m2 of degraded industrial land along one of the longest traffic routes in the city, Šmartinska street, and a railway line.
The selected concept proposes that the area be developed into a prestigious urban quarter the likes of New York’s Manhattan, with a number of business/commercial and residential buildings around a large central park.
Two of the projects planned in the Šmartinska Partnership have already been realised: the Crystal Palace and Plaza hotel.
Architects responsible for the foremost projects at BTC City
Peter Bassin
Petra Bauer
Marjan Bežan
Mirjana Berčič
Urban Brandner
Heinz Brunner
Andrej Cvar
Miha Dobrin
Angelca Dokl
Dušan Engelsberger
Andrej Erjavec
Franci Erjavec
Mojca Fišer
Peter Gabrijelčič
Miran Gajšek
Mihelj Gorazd
Andrej Gregorčič
Ðuro Ivanović
Igor Jurančič
Andrej Kasal
Milena Kitek
Toš Kitek
Janez Koželj
Vladimir Koželj
Ivo Koritnik
Nande Korpnik
Jelica Kupec
Jagoda Ličina
Vera Lovrečič
Jože Nemec
Matjaž Pangerc
Mira Prelog
Bojan Purg
Janez Roš
Jurij Sadar
Nada Schollmayer
Barbara Schollmayer
Denis Simčič
Brane Smolej
Fedor Špacapan
Milan Štrukelj
Luka Tomori
Sandi Trajkov
Company management and the Supervisory Board have adopted the Corporate Governance Code in order to further emphasise the ethical relations and conduct among all stakeholders in the company: company bodies, employees, shareholders, business partners and the wider community. Professional and appropriate relations and well defined responsibilities are the basis for good, transparent and forward looking management and a precondition for further development and all future successes of BTC.