
BTC City Ljubljana
Družba BTC predstavlja eno izmed vodilnih podjetij v regiji na področju upravljanja in razvoja poslovnih nepremičnin. Pod blagovno znamko BTC City v Ljubljani upravlja enega izmed največjih nakupovalnih, poslovnih, rekreativno-zabaviščnih in kulturnih središč v Evropi, poleg tega pa upravlja še nakupovalni središči v Novem mestu in Murski Soboti. Za velike naročnike zagotavlja prvovrstne storitve na področju upravljanja nepremičninskega portfelja, v Sloveniji pa deluje tudi kot eden izmed vodilnih ponudnikov logističnih storitev na področju izdelkov vsakdanje rabe (FMCG). Poleg omenjenega družba BTC upravlja tudi prepoznavno regijsko »spa & wellness« ikono Vodno mesto Atlantis, športno-rekreativne in gostinske storitve.
V zadnjem času družba BTC vzpostavlja mednarodna poslovna partnerstva tudi na številnih razvojnih področjih. S svojimi obstoječimi poslovnimi dejavnostmi ter harmoniziranim območjem BTC City Ljubljana se želi pozicionirati kot realno testno okolje, namenjeno razvoju in testiranju vseh vrst programske in strojne opreme. Območje BTC City Ljubljana namreč letno generira več kot 21 milijon obiskov, pri tem pa ustvari neskončno količino človeških in tehnoloških odtisov. Predstavlja ogromen razvojni potencial, saj je sestavljeno iz množice različnih vsebin, poslovnih in potrošniških segmentov ter gradbene, prometne in tehnološke infrastrukture. Tako široko zasnovan poslovni ekosistem družbe BTC s pomočjo številnih sodelujočih poslovnih partnerjev in uravnoteženega razvoja aktivnosti, temelječih zlasti na področjih industrije 4.0 in družbe 5.0. sledi strateški usmeritvi v smeri globalno vpetega poslovnega ekosistema, temelječega na inovacijah in razvoju.
Podjetje kot Blagovno transportni center postane eno največjih evropskih kopenskih terminalov s 180.970 m2 površin
Preimenovanje podjetja v Blagovno trgovinski center ter preoblikovanje v delniško družbo. Začetek odpiranja prvih trgovin.
Otvoritev prvega nakupovalnega središča v Sloveniji, pri katerem je družba BTC sodelovala kot soustanoviteljica
Zasnova projekta PARTNERSTVO ŠMARTINKA. Javno-zasebno partnerstvo, ki je na novo opredelilo potencial 230.000 m2 nerazvitih površin v bližini BTC CITY.
Izgradnja in otvoritev Hotela PLAZA v BTC CITY Ljubljana, v katerega je družba Zlatarna Celje investirala približno 21 mio EUR
Ustanovitev novega stebra poslovanja družbe BTC – BTC PROP za celovito upravljanje prostora in premoženja v tuji lasti
Ustanovitev novega stebra poslovnaja – BTC Misija: Zeleno za trajnostni razvoj poslovanja družbe BTC
Ustanovitev novega stebra poslovanja družbe BTC – BTC DIGIT za razvoj digitalizacije in inovativnega poslovnega okolja
Mednarodni preboj in uspeh ABC Pospeševalnika s širitvijo svoje dejavnosti in poslovanja v ZDA in Nemčijo
Ureditev nove prometne infrastrukture in izgradnja enosmernih ulic na območju BTC, z namenom večje prometne varnosti in trajnostnega razvoja.
Podpis sporazuma o novi cestni infrastrukturi za izvedbo 300 milijonov evrov naložb na širšem območju BTC Cityja Ljubljana
BTC postane odprta družba, trendseter in generator novih inovativnih poslovnih in družbenih pristopov
Smo odprta, moderna in uspešna družba, ki napredno poslovno kulturo gradi na inovativnosti, družbeni odgovornosti in trajnostnem razvoju.
Poslovno rast dosegamo z neprestanim razvojem nakupovalnih središč, z logistično dejavnostjo in s celovitim upravljanjem s poslovnimi prostori.
V okviru Misije:Zeleno narekujemo odgovorne okoljske prakse in podpiramo širše družbene pobude.
Odprti smo za nove ideje, inovacije, nova sodelovanja in povezovanja, kar najbolje predstavlja Pospeševalnik ABC s štirimi lokacijami po svetu in neštetimi priložnostmi, ki jih nudi sodelujočim.

V Ljubljani pod blagovno znamko BTC City upravlja eno izmed največjih poslovnih, nakupovalnih in rekreativno-zabaviščnih središč v Evropi, poleg tega pa upravlja še nakupovalni središči v Novem mestu in Murski Soboti, v Sloveniji pa deluje tudi kot eden izmed vodilnih ponudnikov logističnih storitev na področju izdelkov vsakdanje rabe (FMCG).
Danes so v sistem vodenja kakovosti vključeni procesi Upravljanje lastnih nepremičnin (BTC Cityji) ter Upravljanje logističnih storitev (Logistika). Sistem kakovosti za družbo ne pomeni le formalen opis delovanja sistema kakovosti, ampak je vrednota, ki jo v družbi brez izjeme spoštujemo in je izhodišče za odličnost poslovanja, ki je del slehernega zaposlenega. Sistem kakovosti zagotavlja vsem poslovnim partnerjem in obiskovalcem družbe prijaznejši BTC, boljše in kakovostnejše storitve ter s tem spodbuja k dolgoročnejšemu, zaupanja vrednemu sodelovanju.

Poseben poudarek namenja ravnanju z odpadki, prometom, varstvu voda in zraka ter skrbi za racionalno porabljeno energijo. Družba BTC je v letu 2006 pridobila certifikat za sistem ravnanja z okoljem ISO 14001 na področju upravljanja s prostorom v BTC City Ljubljana in v Vodnem mestu Atlantis, v letu 2009 pa še za področje logistike. S certifikatom družba potrjuje odgovorno ravnanje z okoljem.
V sistem ravnanja z okoljem so vključeni procesi Upravljanje lastnih nepremičnin (BTC Cityji) ter Upravljanje logističnih storitev (Logistika).

V sistem upravljanja z energijo sta vključena procesa Upravljanje lastnih nepremičnin (BTC Cityji) in Upravljanje logističnih storitev (Logistika).

V sistem upravljanja s premoženjem je vključen proces Upravljanje nepremičnin za druge lastnike (BTC PROP).
Družba BTC je med prvimi družbami in podjetji, ki so v Sloveniji prejeli Certifikat platinaste bonitetne odličnosti AAA. Certifikat, ki ga podeljuje bonitetna hiša Bisnode, prejmejo podjetja, ki imajo najvišjo bonitetno odličnost Zlati AAA kar štiri leta zapored. V Sloveniji mednarodno priznane standarde platinaste bonitetne odličnosti dosega le majhen delež podjetij, med katere se uvršča tudi družba BTC. Podjetja, ki izkazujejo platinasto bonitetno odličnost, predstavljajo najbolj zanesljiv, kredibilen in nizko tvegan poslovni subjekt za sodelovanje z vsemi poslovnimi partnerji.

Certifikat IFS Logistics je eden najpomembnejših mednarodnih standardov na področju logistike, namenjen zagotavljanju varnosti izdelkov ter zanesljivosti procesov v celotni dobavni verigi. Pridobitev certifikata pomeni, da so v Logističnem centru Zalog vzpostavljeni jasno opredeljeni postopki za obvladovanje tveganj, zagotavljanje skladnosti z zakonodajo ter stalno izboljševanje učinkovitosti in kakovosti storitev.

Standard ISO/IEC 27001:2022 je vodilni svetovni standard na področju informacijske varnosti. Osredotoča se na celovit pristop k zaščiti informacij, tako v digitalni kot tudi v fizični obliki, ter zagotavlja sistematično obvladovanje tveganj, povezanih z zaupnostjo, celovitostjo in razpoložljivostjo podatkov.
S pridobitvijo certifikata je družba BTC potrdila, da ima vzpostavljene jasne politike, postopke in tehnične ter organizacijske ukrepe za zaščito poslovnih, osebnih in partnerskih informacij. To vključuje učinkovito upravljanje dostopov, preprečevanje varnostnih incidentov, hitro odzivanje na morebitne grožnje ter stalno izboljševanje varnostnih praks v skladu z razvojem tehnologije in zakonodaje.
Za družbo BTC sistem vodenja informacijske varnosti ni zgolj tehnična zahteva, temveč pomemben del korporativne kulture odgovornega poslovanja, ki krepi zaupanje poslovnih partnerjev, zaposlenih in uporabnikov storitev ter predstavlja trdne temelje za nadaljnji razvoj digitalnih rešitev, varnega upravljanja podatkov in dolgoročne poslovne stabilnosti.
Organizacija in lastniška struktura

INVEST POINT doo
Ostali delnicarji
Ajdacom dd
Družba je v večinski lasti zaposlenih, vodstva in upokojencev družbe. Ajdacom, d.d. je v lasti zaposlenih in vodstva, Invest Point, d.o.o. pa je v lasti širšega vodstva družbe.
Leta 2001 je BTC izvedel delavsko managerski odkup, s čimer je družba pridobila stabilno lastništvo.
Ajdacom d.d. – 66.36%
INVEST POINT d.o.o. – 29.01%
Ostali delničarji – 4.63%
Organizacija in lastniška struktura
Gradiva:
Gradiva:
Gradiva:
Gradiva:
Gradiva:
Gradiva:
Gradiva:
Gradiva:
Gradiva:
Gradiva
Zaposleni in inovacije
Novo identiteto družbe BTC sta izoblikovali dve generaciji, ki sta s svojo pripadnostjo sledenju skupnih ciljev omogočili rast in razvoj dejavnosti družbe. Družba BTC se je uveljavila prav zaradi uresničenih projektov, ki so plod kolektivnega prizadevanja za inovativne pristope in stremenja po napredku. Vodstvo družbe zato načrtno spodbuja vključevanje zaposlenih v inovacijske procese. Iz ustvarjalnega duha najširše skupnosti se porajajo prodorne zamisli, izvirne ideje in nove vizije.
Družba BTC v svoje poslovanje uvaja inovativno poslovno kulturo. Za učinkovito spodbujanje k udeležbi pri nadaljnjem razvoju že nekaj let goji model vključevanja kreativnosti zaposlenih v poslovanje družbe, poimenovan Ideje in projekti z vizijo. Na ta način sta se prodorno mišljenje in inovativnost zaposlenih prebili v ospredje in izrazito okrepili, zaposleni pa postajajo bolj povezani na vseh ravneh medsebojnega komuniciranja. Prenos pobud v prakso je posledično tudi hitrejši in učinkovitejši.
Z vključevanjem čim večjega števila zaposlenih v procese inovativnega razmišljanja je prišlo do pravega izbruha poslovnih zamisli in odkritja novih poslovnih priložnosti. Na njihovo pobudo je, denimo, družba BTC uvedla novo dejavnost upravljanja nepremičnin v lasti drugih. Številne nagrade in priznanja, ki jih je prejela družba BTC, so potrditev prodornosti, izvirnosti in inovativnosti vseh, ki v njej delujejo.
Nagrade in priznanja
2025
2024
2023
2022
2021
2019
2018
2017
2016
2015
2014
2013
2011
2010
2001
Vizija skozi čas

Pred tem je na funkciji člana uprave, direktorja za trženje in marketing, v obdobju maj 2014 – junij 2019, poleg razvoja poslovanja na področju temeljnih dejavnosti skupaj z ostalimi nosilci odgovornosti udejanjal korporativno strategijo odprte družbe in s tem krepil razvojno plat družbe BTC. Kot predsednik nadzornega sveta ABC pospeševalnika in eden izmed glavnih podpornikov ustanovitve, v katerem so v tem času vzklile številne domače in tuje uspešne zagonske zgodbe, je še danes odgovoren za uravnotežen poslovni razvoj pospeševalnika, družba BTC pa je navkljub pretežno tradicionalnemu poslovnemu modelu, ki temelji na upravljanju in razvoju poslovnih nepremičnin ter izvajanju logističnih storitev, mednarodno prepoznavna kot inovativna družba.
Na mestu direktorja PE BTC City je v obdobju december 2006 – maj 2014 v Slovenijo pripeljal številna mednarodna trgovska imena in vsebine, ki so s komplementarnimi dejavnostmi domačim trgovcem dvignili ponudbo za obiskovalce na raven, ki v marsikaterem pogledu danes prekaša številna regijska nakupovalna središča. S sprotnim prilagajanjem uravnoteženega portfelja poslovnih partnerjev in oblikovanja ponudbe tudi na področju oddaje pisarniških poslovnih prostorov pa je uspešno botroval takratnim izzivom najbolj zaostrenega obdobja finančne krize ter ob tem ves čas vodenja dosegal vse zastavljene finančne in ostale poslovne cilje znotraj omenjenega področja.
Za njegov prvi projekt na vodstveni funkciji direktorja PE Vodno mesto v obdobju september 2004 – december 2006 velja uspešna vzpostavitev dejavnosti, odprtje in razvoj Vodnega mesta Atlantis, ki je do danes postalo prepoznavna in priznana »spa & wellness« regijska ikona.
Diplomiral in magistriral je na Ekonomski fakulteti Univerze v Ljubljani, kot predsednik Teniške zveze Slovenija, član upravnega odbora KK Cedevita Olimpija Ljubljana ter podpredsednik kluba KK Cedevita Olimpija Ljubljana pa v duhu trajnostne naravnanosti družbe BTC tudi sam preko omenjenih volonterskih funkcij udejanja načelo vračanja nazaj družbi in okolju.

Direktorica korporacijsko pravnega področja, namestnica predsednika upravnega odbora, neizvršna članica upravnega odbora

Neizvršni član upravnega odbora

Predstavnica delavcev v upravnem odboru, neizvršna članica

Izvršni direktor za marketing in trajnostni razvoj
Začetki družbe BTC segajo v leto 1954, ko je bilo z ustanovitveno pogodbo, sklenjeno na pobudo tedanjega ljubljanskega župana Marijana Dermastie, ustanovljeno podjetje Centralna skladišča. Zaradi razširitve dejavnosti in obsega poslovanja se je kmalu preimenovalo v Javna skladišča; vsa skladiščna dejavnost Ljubljane je bila tako združena na enem mestu. Leta 1963 je podjetje upravljalo z obsegom 68.867 m² poslovnih površin, na katerih je že dve leti kasneje zraslo največje blagovno skladišče v nekdanji Jugoslaviji.
Leta 1975 se je podjetje razvilo v največje blagovno in transportno središče v nekdanji Jugoslaviji in Javna skladišča so se preimenovala v Blagovno-transportni center Ljubljana – BTC. Podjetje, ki se je uspešno ukvarjalo s hrambo in distribucijo blaga, je v obdobju med letoma 1977 in 1987 doseglo raven enega največjih evropskih kopenskih terminalov, s 180.970 m2 zaprtih skladiščnih površin. V njih se je hranilo blago, uvoženo iz Evrope, in se od tod distribuiralo po tedanji celotni Jugoslaviji, ali pa je bilo pripravljeno za izvoz. Skladišča so bila tiste čase vseskozi polno zasedena.
V dveh desetletjih poslovne preobrazbe in urbane prenove, ki je potekala od leta 1993 do 2013, se je družba BTC ‒katere delnice so bile uspešno uvrščene na mednarodni kapitalski trg na Londonski borzi vrednostnih papirjev ‒ po intenzivnem prestrukturiranju prvotnih skladiščnih prostorov in reorganizaciji poslovanja razvila v upravljavca nepremičnin, ki skupaj s številnimi poslovnimi partnerji zagotavlja ubran preplet različnih dejavnosti in storitev v urbanem prostoru modernega cityja, kakor se je razvil v večini svetovnih mest. Novonastali BTC City je razgiban, arhitekturno posodobljen in ambiciozno nadgrajen ter premišljeno prometno urejen prostor, ustvarjen kot odziv na spremenjene zahteve sodobnega časa. Ta prostor, zdaj že dodobra vpet v neposredno okolje mestnega središča in globoko vraščen v zavest ljudi, odraža živahen utrip pisanega dogajanja, katerega del je lahko prav vsakdo.
Rast družbe BTC sloni na velikih naložbah v razvoj.
Zgledi po svetu in nove priložnosti sodobnega časa so bili tista spodbuda, ki je družbo BTC vodila k ponovni opredelitvi prostora, s katerim je upravljala. Sivi monolit skladišč na mestnem obrobju je sčasoma preoblikovala v moderen city; spremenjena podoba in nov poslovni namen prostora sta postala generator nadaljnje razvojne poti družbe, vir navdiha in njen stalni izziv.
Prav zato je bilo v zgodovini BTC sleherno leto zaznamovano s številnimi naložbami, tako lastnimi kot partnerskimi, prek katerih je družba uresničevala zastavljene projekte, marsikdaj velikopotezne in prebojne. Njihova uresničitev je vplivala na rast in razširitev poslovanja, ki vse bolj izpričano sloni na načelih trajnostnega razvoja.
Delnice družbe BTC so bile od leta 1997 do 2001 uvrščene na Londonsko borzo vrednostnih papirjev. Družba BTC je s prodajo delnic na Londonski borzi vrednostnih papirjev pridobila pomembna sredstva za nadaljnji razvoj.
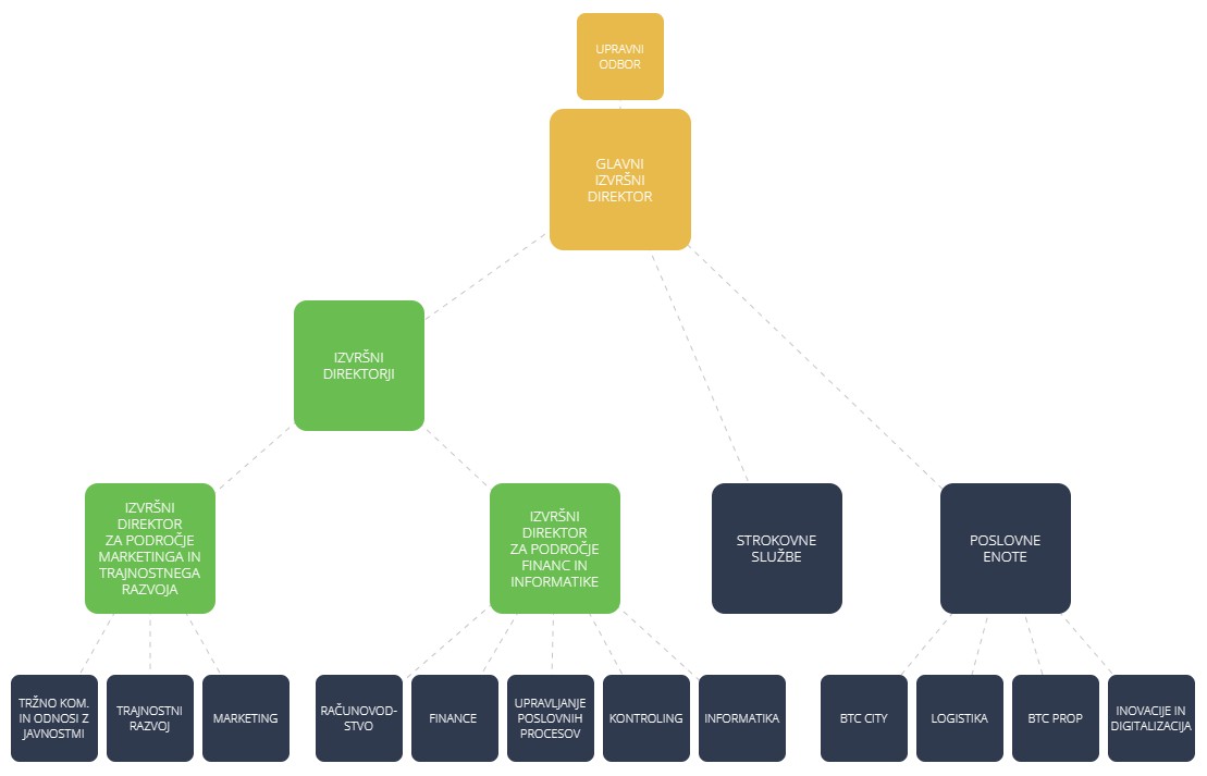
Enotirni sistem upravljanja
Enotirni sistem upravljanja družbe BTC je bil s soglasjem Skupščine družbe BTC d.d. uveden meseca julija 2019. Sprememba upravljanja družbe iz dvotirnega v enotirni sistem upravljanja je bila uvedena z namenom večjega vključevanja lastnikov družbe BTC v strateške odločitve upravljanja in razvoja dejavnosti družbe BTC. V upravnem odboru bodo tako tudi predstavniki lastnikov, ki poslov ne bodo opravljali operativno, temveč bodo opravljali funkcijo nadzora ter soodločanja o strateških zadevah družbe.
Enotirni sistem upravljanja narekuje ustanovitev upravnega odbora. Štiričlanski upravni odbor je bil soglasno sprejet s sklepom Skupščine, dodaten član upravnega odbora pa je predlagan s strani Sveta delavcev. Na osnovi sklepov konstitutivne seje upravnega odbora je predsednik upravnega odbora Jože Mermal (neizvršni član), njegova namestnica je Helena Petrin (neizvršna članica), Marko Žehelj (neizvršni član) ter predstavnik delavcev, ravno tako neizvršni član, ki ga bo kot predstavnika delavcev predlagal Svet delavcev. Glavni izvršni direktor, ki bo skupaj z ostalimi izvršnimi direktoji odgovornimi za posamezna področja, odgovoren za vodenje poslov družbe BTC d.d. je mag. Damjan Kralj.
Z enotirnim sistemom vodenja tako družba BTC nadaljuje z uresničevanjem zastavljene vizije in strategije družbe, zagotavlja transparentnost in večjo vključenost lastnikov družbe v proces starteškega razvoja in odločanja ter s tako oblikovanim sistemom vodenja zagotavlja medgeneracijsko sodelovanje in prenos znanj v družbi BTC.
Poslovanje, ki ustvarja možnosti za uspešen razvoj in nove poslovne priložnosti.
Družba BTC je v letih razvoja v celoti preobrazila in prenovila razsežno površino novoustvarjenega BTC Cityja ter se razvila v vrhunsko usposobljenega upravljavca nepremičnin. Široko strokovno znanje in izkušnje na področju
upravljanja nepremičnin tudi uspešno trži.
V svojem poslovanju je tako uvedla novo storitev: celovito upravljanje s poslovnim prostorom za druge poslovne partnerje. Svojim strankam nudi temeljit vpogled v lokalni trg, saj so operativni, taktični in strateški vidiki upravljanja zgradb in prostora del njenih vsakdanjih dejavnosti.
Spričo visoko kakovostnih storitev in inovativnih upravljavskih rešitev zagotavlja optimizacijo procesov upravljanja zgradb in prostora, s tem pa omogoča doseganje optimalne stroškovne učinkovitosti.
Vse poslovne odločitve, ki jih družba sprejema, odražajo njen odgovorni odnos do poslovnih partnerjev, obiskovalcev, širše družbene skupnosti in okolja.
Strokovne in inovativne poslovne storitve na področju upravljanja nepremičnin so družbi BTC omogočile širitev dejavnosti upravljanja in razvoja nepremičnin na skupine s podobnim značajem, kot so nakupovalna središča, logistika, poslovni prostori…
Domišljene upravljavske storitve temeljijo na partnerstvu s ključnimi poslovnimi partnerji družbe BTC. Družba BTC stremi k odličnosti svojih storitev upravljanja nepremičnin v tuji lasti. Za uspešno uresničitev teh storitev svoje znanje in izkušnje nadgrajuje s specialnimi znanji poslovnih partnerjev, kot so Petrol na področju energetike, IBM Slovenija in Microsoft na področju informacijskih tehnologij idr.
Družba BTC ohranja svoj dinamični značaj z različnimi oblikami rasti, ki jih razvija: od inovativnih storitev in novih poslovnih vsebin, projektov, zasnovanih na osnovi trajnostnega razvoja, sinergije med domačimi in tujimi poslovnimi partnerji, družbeno odgovornostjo … do vstopanja v nove tržne segmente. Družba je tesno povezana tako z različnimi multinacionalnimi družbami kot z domačimi podjetji; po tej poti nove projekte povezuje z lokalno skupnostjo, vlagateljem pa zagotavlja vse prednosti dolgoročne rasti in optimalne donose.
Družba BTC je skupaj s poslovnim partnerjem IBM Slovenija uvedla najmodernejši informacijski sistem za računalniško podprto upravljanje sredstev in storitev, IBM Maximo, ki omogoča celovito upravljanje nepremičnin, investicijskih projektov, prostora, energije in okolja.
Logistični center BTC svojo dolgoletno tradicijo logističnih storitev, plodne izkušnje in široko znanje nadgrajuje z uporabo najsodobnejše informacijsko-komunikacijske tehnologije. Z vsestransko modernizacijo storitev si je Logistični center BTC položaj na področju logistike močno utrdil in se uvrstil med vodilne ponudnike na področju izdelkov vsakdanje rabe (FCMG).
Družba BTC izbira mednarodne poslovne partnerje za dolgoročno strateško sodelovanje in krepitev tržne vsebine na podlagi teženj in usmeritev tako na globalni kot tudi na lokalni ravni.
Poleg Intermodalnega logističnega terminala Ljubljana bo na nadaljnji razvoj BTC Cityja pomembno vplival velik projekt novega urbanističnega načrta, poimenovan Partnerstvo Šmartinska.
Obsežne naložbe v minulih dvajsetih letih, namenjene novogradnjam, rekonstrukcijam, obnovi infrastrukture, energetski učinkovitosti ter sodobni informacijski tehnologiji, ki so vse botrovale revolucionarni preobrazbi neurbanega primestnega območja v sodoben city, BTC City, potrjujejo, da je družba BTC vseskozi usmerjena v rast in razvoj ter širitev dejavnosti.
S tem projektom javno-zasebnega partnerstva, za katerega je Mestna občina Ljubljana razpisala mednarodni urbanistični natečaj za celovito urbanistično idejno zasnovo območja, ki neposredno meji na BTC City, bo na novo opredeljen namen 230.000 m2 obsegajoče degradirane industrijske površine, ki leži ob eni daljših mestnih prometnic v Ljubljani, Šmartinski cesti in železniški progi.
Glede na izbrano idejno rešitev naj bi tod zrasla prestižna mestna četrt po zgledu newyorškega Manhattna, z umestitvijo poslovno-trgovskih in stanovanjskih zgradb okrog razprostranjenega osrednjega parka.
V okviru nove urbanistične ureditve Partnerstvo Šmartinska sta bila že uresničena dva izmed načrtovanih projektov: Kristalna palača in hotel Plaza.
Peter Bassin
Petra Bauer
Marjan Bežan
Mirjana Berčič
Urban Brandner
Heinz Brunner
Andrej Cvar
Miha Dobrin
Angelca Dokl
Dušan Engelsberger
Andrej Erjavec
Franci Erjavec
Mojca Fišer
Peter Gabrijelčič
Miran Gajšek
Mihelj Gorazd
Andrej Gregorčič
Ðuro Ivanović
Igor Jurančič
Andrej Kasal
Milena Kitek
Toš Kitek
Janez Koželj
Vladimir Koželj
Ivo Koritnik
Nande Korpnik
Jelica Kupec
Jagoda Ličina
Vera Lovrečič
Jože Nemec
Matjaž Pangerc
Mira Prelog
Bojan Purg
Janez Roš
Jurij Sadar
Nada Schollmayer
Barbara Schollmayer
Denis Simčič
Brane Smolej
Fedor Špacapan
Milan Štrukelj
Luka Tomori
Sandi Trajkov
Uprava in Nadzorni svet sta Kodeks družbe sprejela z razlogom, da bi še bolj poudarila celoto etičnih odnosov in ravnanj med vsemi deležniki v družbi: organi družbe, zaposlenimi, delničarji, poslovnimi partnerji in širšo skupnostjo. Predvsem profesionalni, korektni odnosi in urejene odgovornosti so namreč temelj dobrega, transparentnega in naprednega vodenja ter predpogoj za nadaljnji razvoj in vse prihodnje uspehe družbe BTC.